CAN 作為國際上應用最廣泛的現場總線之一,其高性能和可靠性已被認同,并被廣泛地應用于汽車、工業自動化、船舶、醫療設備、工業設備等方面。
CAN 協議最初是為汽車應用而創建的,是一種高速,可靠的通信協議,適用于要求比特率達到 8 Mbps 的強大通信的應用。將 CAN 協議集成到設計中是一種經濟高效的通信選項,可為簡單到復雜的電氣環境提供高度的實時功能。
Microchip 提供完整系列產品,以滿足使用 CAN 協議的高性能嵌入式應用的需求,包括 8 位、16 位和 32 位微控制器,32 位微處理器和帶集成 CAN 的數字信號控制器(DSC),外部 CAN 控制器和 CAN 收發器。通過易于使用的開發系統、代碼示例、驅動程序和應用筆記,Microchip 提供了一個完整的 CAN 總線解決方案,可以為您的高性能嵌入式設計實現低風險產品開發,降低總體系統成本并加快產品上市時間。

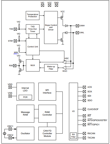
MCP251863是性價比極高的CAN FD控制器和收發器二合一的車規級芯片,能夠實現SPI接口轉CAN BUS。對主控MCU資源要求低,8bit單片機外掛MCP251863就能實現CAN FD通信, 芯片內部集成了兩顆芯片,分別是CAN控制器MCP2518和CAN收發器ATA6563。

產品特點
仲裁比特率高達 1 Mbps
數據比特率高達 5 Mbps
CAN FD ( 兼容CAN 2.0B 和 CAN FD )
完全符合 ISO 11898-1:2015、ISO 11898-2:2016 和 SAE J2962-2 標準
溫度范圍:-40°C 至 +150°C
支持ISO 26262 功能安全
低電磁輻射 (EME) 和高電磁抗擾度 (EMI)
符合 AEC-Q100 和 AEC-Q006 標準
封裝:SSOP28
31 個 FIFO,可配置為發送或接收 FIFO
32個靈活的過濾器,32 位時間戳
內部框圖

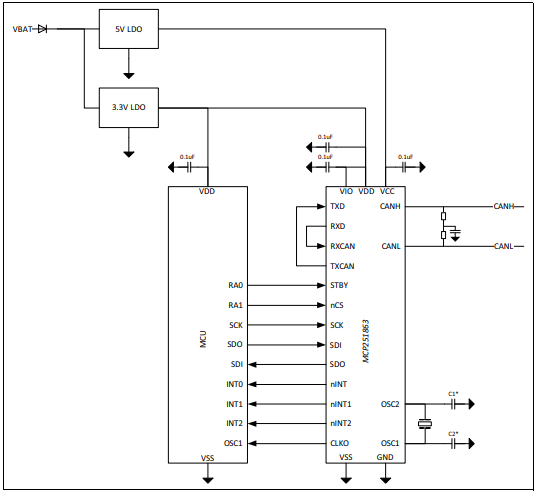
參考原理圖

供電電壓2.7V 至 5.5V,在5.5 V和40 MHz CAN 時鐘時最大電流20 mA,休眠電流15 μA,高達17MHz的SPI 時鐘速度,支持 SPI 模式 0,0 和 1,1。GPIO引腳INT0和INT1可配置為通用 I/O,開漏輸出TXCAN、INT、INT0和INT1引腳可配置為推/拉或開漏輸出。
Microchip CAN控制器家族












